Instance Verification Kit (IVK)
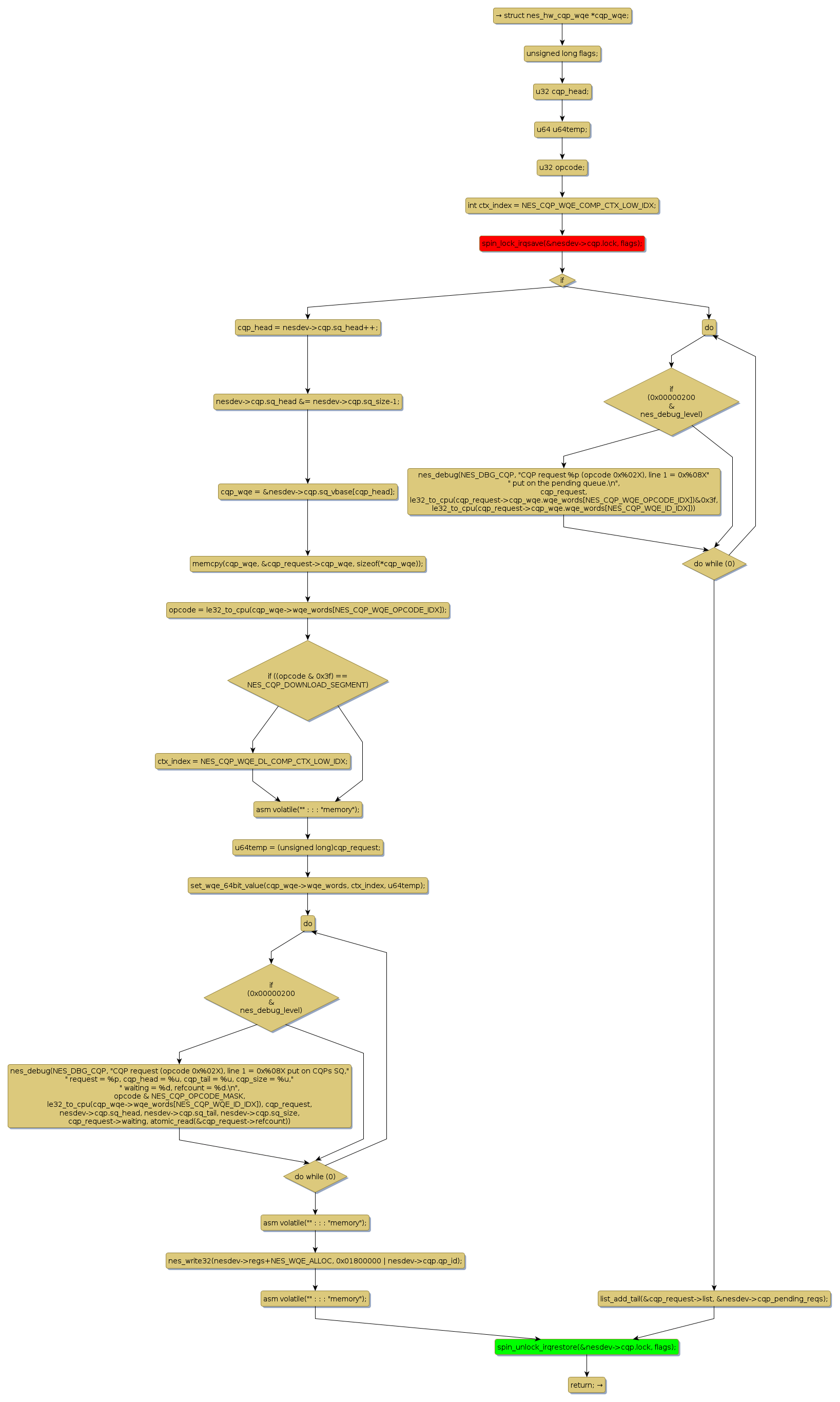
spin lock @ [21845+44+/linux-3.19-rc1/drivers/infiniband/hw/nes/nes_utils.c]
Instance Signature: lock
|
The Matching Pair Graph:
|
|
Function Name
|
Control Flow Graph (CFG)
|
Events Flow Graph (EFG)
|
Source Correspondence
|
|
nes_post_cqp_request
|
|
|
[21607+20+/linux-3.19-rc1/drivers/infiniband/hw/nes/nes_utils.c]
|